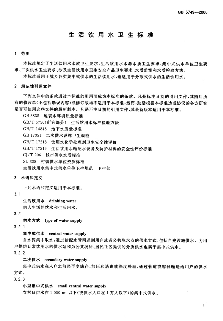
氨氮去除剂

新闻分类

产品分类

联系我们

客服热线:400-870-8118

邮  箱: sales@sdhr2016.com

公司地址:山东省济南市莱芜高新区鹏泉街道泰山路31号创微医疗科技产业园

网  址: www.sdhr88.com


氟化物之《生活饮用水卫生标准》GB5749-2006

当前位置: 首页 >> 新闻中心 >> 技术知识

氟化物之《生活饮用水卫生标准》GB5749-2006

发布日期:2020-11-21 作者:山东环瑞生态科技有限公司 浏览量:

3.jpg










本文网址:http://www.sdhr88.com/news/650.html

关键词:除氟剂,除氟剂分类,除氟剂知识

最近浏览:

  • 再次提醒别去日本
  • 冯提莫自曝癌症复发
  • 施工地坍塌2人被埋
  • 故宫明后门票已约满
  • 雅安多地现不明巨响
  • 蜜雪冰城卖早餐了
  • 上海老宅疑挖出银元
  • 王楚钦打哭日本对手
  • 高市应该道歉并下台
  • 70岁俄驻朝大使逝世
  • 男子朝日电视台坠亡
  • 王麟被要求停唱QQ爱
  • 山西大厦火灾3人死
  • 北京明天迎初雪
  • 1个LV狗窝能买1套房
  • 乘冬而起 向雪而行
  • 北京发布暴雪蓝色预警新
  • 牛肉丸配料含猪肉
  • 学校为全红婵立雕像
  • 逃税网红直播被取消
  • 被窝钻进30厘米老鼠